ページの先頭です。
メニューを飛ばして本文へ
当サイトはJavaScriptを使用したコンテンツや機能を提供しています。ご利用の際はJavaScriptを有効にしてください。
Foreign language
・閲覧補助
とじる
重要なお知らせ
とじる
本文へ
Foreign language
日本語(Japanese)
English(英語)
<外部リンク>
中文(簡体字)
<外部リンク>
Português(ポルトガル語)
<外部リンク>
한국어(韓国語)
<外部リンク>
とじる
閲覧補助
文字サイズ
標準
拡大
背景色変更
白
黒
青
とじる
情報をさがす
くらし・手続き
住民票・戸籍
防災・防犯・安全
税金・寄附
住まい・土地
水道・下水道
消費生活
ごみ・環境
動物・ペット
死亡・相続
とじる
子育て・教育
子育て
教育・文化・スポーツ
とじる
健康・福祉
健康・医療・衛生
福祉・介護
年金・保険
とじる
しごと・産業
産業振興・支援
建築・都市計画
入札・契約情報
事業ごみ・産業廃棄物
雇用・労働
とじる
観光
観光
祭事・イベント
とじる
町政
町の概要
町議会・委員会
町の取り組み・財政
まちづくり・協働
行政改革・情報公開
広報・広聴
職員採用・人事
施設情報
とじる
ピックアップ
メニュー
情報をさがす
くらし・手続き
子育て・教育
健康・福祉
しごと・産業
観光
町政
とじる
現在地
トップページ
>
組織でさがす
>
経済産業部
>
商工観光課
>
米国関税対応融資経済変動対応貸付について
本文
米国関税対応融資経済変動対応貸付について
ページID:0004512
更新日:2026年3月19日更新
印刷ページ表示
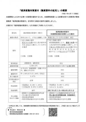
米国関税による中小企業への影響を緩和するため、米国関税措置による影響を受けた事業者が県制度融資「経済変動対策貸付」を利用する場合の要件を緩和しました。詳しくはチラシをご覧ください。
※現行の「経済変動対策貸付」も引き続きご利用いただけます。
チラシ [PDFファイル/636KB]
<外部リンク>
PDF形式のファイルをご覧いただく場合には、Adobe社が提供するAdobe Readerが必要です。
Adobe Readerをお持ちでない方は、バナーのリンク先からダウンロードしてください。(無料)
このページを見ている人は
こんなページも見ています
AI(人工知能)は
こんなページをおすすめします
見つからないときは
よくある質問と回答