本文
小山町民間賃貸住宅のリフォーム費用の一部を助成します
小山町民間賃貸住宅リフォーム助成金
子育て世帯や立地企業の従業者の皆さんが、安心して快適に暮らせる住環境を提供するため、民間アパートや一戸建ての空き住戸について、リフォーム(改修)費用の一部を助成します。
内容
| 対象者 | 町内に賃貸住宅(アパート・一戸建てを所有する個人又は法人) |
|---|---|
| 対象住宅 | 賃貸借契約により入居される住宅 昭和56年6月1日以後に着工した独立住戸(水回り・駐車場付) 現に空室又は賃借人の退去日が決定しているもの |
| 助成金額 | 改修工事費の3分の1
|
対象となる工事
住戸の居住性・安全性を高める改修工事(AまたはBの要件を含むこと)
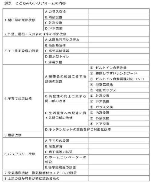
A:子育ての利便性や安全性を高める「こどもみらいリフォーム」(内容別表)を1つ以上実施する工事
B:町内立地企業との賃貸借契約に基づいて、そのニーズを叶えるためのリフォームを実施する工事

申請様式
- (様式第1号)交付申請書 [Wordファイル/15KB],(様式第1号)交付申請書 [PDFファイル/102KB]
- (様式第1号の2)同意誓約書 [Wordファイル/13KB],(様式第1号の2)同意誓約書 [PDFファイル/76KB]
- (様式第3号)変更申請書 [Wordファイル/13KB],(様式第3号)変更申請書 [PDFファイル/63KB]
- (様式第5号)中止届 [Wordファイル/13KB],(様式第5号)中止届 [PDFファイル/45KB]
- (様式第6号)完了届 [Wordファイル/15KB],(様式第6号)完了届 [PDFファイル/69KB]
- (様式第8号)請求書 [Wordファイル/15KB],(様式第8号)請求書 [PDFファイル/64KB]





